跳到主要內容區
高雄市立三民高級中學
漢堡鈕選單
回首頁
眺望三民
組織規程
校史沿革
歷任校長
校歌
校園教室配置圖
行政分機
地理位置
交通路線
行政單位
校長室
教務處
學務處
總務處
輔導室
圖書館
教官室
人事室
會計室
教學單位
國文科
英文科
數學科
社會科
自然科
藝能科
體育班
校園資訊
行事曆專區
校內訊息
升學輔導
競賽活動
公文宣導
研習資訊
校園地理位置
各式文件下載
招生專區
三民高中簡報
三民高中DM
雙語實驗班
114新生網站
體育班
搜尋
本功能需使用支援JavaScript之瀏覽器才能正常操作
首頁
校內訊息
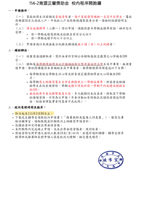
114-2青澀芷蘭獎助金申請 輔導室啟航囉
補助計畫.pdf
教師與家長同意書.docx
海報.pdf
瀏覽數:
友善列印
分享
Close (Esc)
Share
Toggle fullscreen
Zoom in/out
Previous (arrow left)
Next (arrow right)